新股
200亿市值股票却遭“*ST”,左江科技上市第4年营收跌破亿元 2亿应收账款审计未取得回函
创业板上市公司左江科技(SZ300799,股价200元,市值204亿元)的营收跌破1亿元,加上业绩亏损,公司股票被“*ST”。上市公司股票披星戴帽本是寻常,但左江科技因算力概念遭热捧,一方面是公司股价不断上涨突破天际,另一方面却又是公司业绩低迷导致股票披星戴帽。如此一幕可谓罕见。
《每日经济新闻》记者注意到,大信会计师事务所(特殊普通合伙)(以下简称大信所)对左江科技2022年年度财务报告出具了带“与持续经营相关的重大不确定性”段落的保留意见审计报告。其中一个重要的原因是大信所对公司2.01亿元应收账款的审计未能取得回函。

200元的“*ST”股票诞生
五一节前,左江科技披露了2022年年报。报告期内,公司实现营业收入5896.12万元,同比下降50.18%;净利润亏损1.47亿元,同比下降2693.04%。
随着公司营业收入的定格,一个大雷顿时出现在了投资者面前。
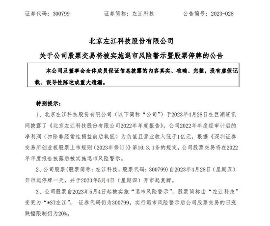
据左江科技4月28日公告称,公司2022年度经审计的扣除非经常性损益前后孰低的净利润为负值且营业收入低于1亿元。根据《深圳证券交易所创业板股票上市规则(2023年修订)》的有关规定,上市公司出现“最近一个会计年度经审计的净利润为负值且营业收入低于1亿元,或追溯重述后最近一个会计年度净利润为负值且营业收入低于1亿元”的情形,公司股票交易将被实施退市风险警示。
鉴于上述情况,左江科技股票交易将自5月4日复牌后被深交所实行“退市风险警示”处理,即公司股票简称由“左江科技”变更为“*ST左江(210.880, 10.88, 5.44%)”。但公司股票日涨跌幅限制仍为20%。
左江科技曾表示,其业绩变动源于因疫情原因导致业务收入大幅下滑,研发投入加大,应收账款账龄增加、应收账款坏账计提金额增加较多等等。
左江科技主要从事信息安全领域相关的软硬件平台、板卡和芯片的设计、开发、生产与销售。公司销售的主要产品为网络安全全领域的智能硬件主机、自研的安全系列软件和基于网络安全芯片研发的相关产品。
作为一家软件企业,左江科技自2019年10月上市以来的业绩表现难言出色。2019年~2021年,公司的营业收入从2.19亿元一路下滑至1.18亿元。现如今更是跌破1亿元。
业绩滑铁卢之外,左江科技似乎还存在一些潜在问题。
大信会计师事务所指出,截至2022年年末,左江科技应收账款账面余额2.83亿元,坏账准备5120.93万元,账面价值2.32亿元,“部分应收账款我们未能实施现场访谈,亦未能取得函证回函,涉及应收账款账面余额为2.01亿元,占应收账款期末余额的71.08%。因受限于访谈、函证等重要审计程序未得到有效执行,我们未能获取充分、适当的审计证据,无法判断上述应收款项账面价值的可回收性。”
对于左江科技的持续经营能力,大信所也有所疑虑。
DPU载体营收为0,亏损逾8000万元
有投资者表示:“200元的*ST股,(我们)也是见了世面了。”
的确,虽然左江科技业绩表现平平,但这并未阻挡资金对公司股价的炒作。自2022年4月末以来,左江科技股价从38元/股左右持续上涨,到今年4月下旬一度触及223元/股。从2022年4月29日~2023年4月27日,公司股价累计涨幅超过485%。
对于左江科技股价的大涨,有投资者曾评价称:“一个在研项目疯狂炒。”
《每日经济新闻》记者注意到,上述投资者所称的“在研项目”指的是左江科技研发的DPU(数据处理芯片)。
在2021年年报中,左江科技透露其控股子公司成都北中网芯科技有限公司(以下简称北中网芯)持续进行研发投入,完成了可编程网络数据处理芯片的主要研制工作,整体研制进展顺利。在2022年半年报中,公司称北中网芯开展的可编程网络数据处理芯片的研制,是公司网络安全产品体系中的重要环节,是公司面向未来的重要布局。该芯片为系列化产品,具有高达100Gbps网络接入和业务处理能力,可覆盖1000Mbps到100Gbps不同接入能力的网络要求;同时具有可编程特性,可应用于多种网络业务场景,包括网络通信、网络安全以及云服务器等多个领域,根据第三方研究机构预测,到2025年国内DPU市场规模可达数百亿。
彼时,上市公司称,北中网芯的上述芯片已完成全部设计工作,进入流片程序,进展顺利。
2022年10月,左江科技在互动平台上表示,公司晶圆现已如期下线,正在进行封装前的准备工作,通常产品封装测试周期为2~4周。去年11月,左江科技回复投资者时称,公司DPU已完成封装测试工作,功能均符合设计标准。
据左江科技2022年年报,北中网芯的营业收入为0,净利润亏损8459.69万元。

值得一提的是,部分券商对左江科技DPU前景倒是较为看好。
今年4月下旬,华安证券发布左江科技研报,标题为《算力领域的璀璨明珠,DPU放量乘势而起》。按照华安证券所称,目前DPU的最主要应用场景仍是服务器,2023年中国服务器出货量约485万台,对应约509亿元的市场规模。根据中国信通院数据,2022年我国DPU渗透率约3%,2025年有望达到13%,年复合增长率达82%。从DPU功能来看,其在智能车、IoT、云计算等多个场景均有较大的应用规模。华安证券认为,DPU市场规模大,增速快,公司是国内DPU技术领先的企业,有望充分受益。
2023年一季报显示,左江科技营业收入为1443.09万元,净利润亏损3021.81万元。